扫一扫关注公众号
扫一扫关注视频号

润滑油与设备故障(一)

发布时间:2022/1/12 12:43:01|浏览:

  润滑油是设备的血液,当血液本身有毛病时,设备会生病(产生故障),这是谁都明白的道理。同时,血液本身没有毛病,但身体各器官有毛病,也大多能在血液的指标中反映出来。因此,当设备还在正常运转时,无需停机拆检,只需通过对在用润滑油的检查,就可以诊断油和设备潜在的故障,并揭示故障的原因和维修的方向,达到设备防病和治病的效果。

(一)润滑油质量造成的设备故障

   这点无需详细阐述,因为道理是很明显的,如油的品种用错,润滑油性能与设备要求不符;油的质量档次用错,把低档次油品用在条件苛刻的设备中;超期不换油,在用油的性能已达不到要求;使用假冒伪劣润滑油产品等。这些故障是很容易从润滑油的某些指标的监测数据中做出准确诊断并加以克服的。

 

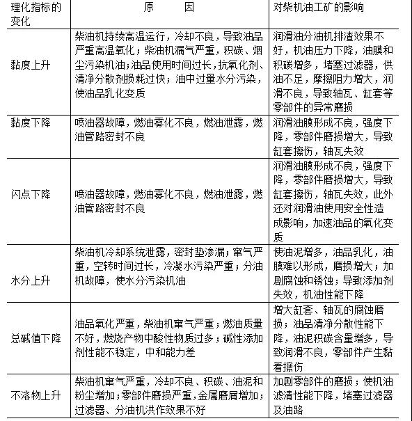
柴油机油常规理化指标变化与柴油机故障的关系如下:


内燃机油在内燃机中生成积淀物产生的故障如下: